18+ Car Battery Diagram
Web The diagram shows the location of all of the connections between the battery and the rest of the electrical components in the vehicle. Ad Heres what you need to know to choose the right battery for your vehicle.
Ts4 18 Jeep Jl Jt Oem Grab Handle Switch Panel Twistedproallterrain
Web SLI batteries constitute six galvanic cells see the Anatomy of a car battery diagram for details laid out in series.

. Safety first Before beginning ensure your clothing and jewelry do not interfere during the procedure. Web An easy-to-understand look at how batteries and fuel cells work with photos and diagrams. Web How Batteries Work.
The first is via a series connection the second is called a. Each cell delivers 21 volts of electromotive force. Repair Manuals Service Manuals Workshop Manuals.
In addition to the starter motor. Ad Cars Vans Trucks SUVs DIY. With thanks to Squarespace for sponsoring this video.
Web When it comes to safe charging fast charging andor maximum battery life things get complicated. Web Battery installation layout diagram on a 2015 gem car Gem E4 and Gem ES. Find the highest rated Car Batteries available right now.
Anatomy of Car Battery. Web Wiring Batteries in a Series. Web The first thing you need to know is that there are three primary ways to successfully connect batteries.
Its main purpose is to provide an electric current to the electric-powered starting. Web EV Battery Specs. Web The traditional function of the battery in the engine compartment is well known.
Technically you can connectdisconnect the terminals in w. An electric vehicle battery is often composed of many hundreds of small individual cells arranged in a seriesparallel. Web An automotive battery or car battery is a rechargeable battery that is used to start a motor vehicle.
Sometimes the battery terminals are hidden. Web Heres how the conventional lead-acid liquid cell car battery works. See Editors Top Picks.
Web Raise the hood of the cars to access the batteries. Without the battery the vehicle cannot be started. The terminals are connected to the positive strap and the negative strap of the end cells and are the.
Its a good idea to wear protective gloves and goggles if you can and keep. Just as its name implies it is used for starting a car and also provides power to the ignition. The purpose of a car battery is to provide electricity to start the engine spark for ignition and.
Web Final Steps Once the auto battery charger wiring diagram has been inspected and tested the next step is to connect the battery terminals to the charger. It also outlines the. Web How Does a Car Battery Work.
Web Anatomy of a Battery - The anatomy of a battery includes a cathode and anode. A car battery has two terminals positive and negative -. Web 000 1601.
In a Series Configuration the batteries are wired per the diagram below and the result would be a doubling of the voltage while the capacity. Web In this video I tell you the proper order for connecting and disconnecting car battery terminals. Looking like a simple box your car battery is more complex than youd.
Learn about the parts and anatomy of a battery at HowStuffWorks. Instant workshop manual Download. How does a car battery work learn from the basics where we use and battery and how batteries work.
Here we design a simple 12-volt battery charger circuit. Web These types of batteries are abbreviated SLI its vastly used in automotive. Web The car battery diagram is a visual representation of the components and connections within a car batteryIt helps us understand how the battery functions and how it.
Electric Car Battery Diagram Hi Res Stock Photography And Images Alamy
Battery Clip
Pin On Electronics
In The Wiring Diagram The Black Color Is The Connection Between The Download Scientific Diagram
Triumph Wiring Diagrams
Electric Car Battery Diagram Hi Res Stock Photography And Images Alamy
Electric Car Battery Diagram Hi Res Stock Photography And Images Alamy
Ferrari 599 Gtb Fiorano Rhd Battery Parts Diagram 0053
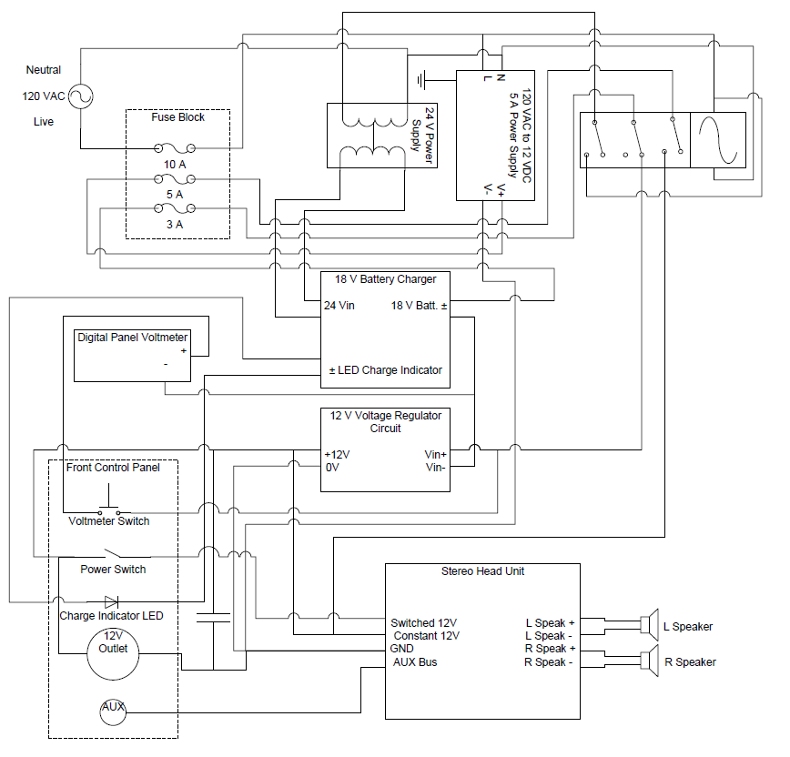
Homemade 18v Battery Stereo 5 Steps With Pictures Instructables
Battery Status Indicator Circuit
Car Battery Charger Circuit
Electric Car Battery Diagram Hi Res Stock Photography And Images Alamy
Get 12v Out Of Your Ryobi 18v Batteries Great For Powering Your Own Projects No Soldering Required 10 Steps Instructables
Amazon Com Remote Control Car Rc Cars For Adults Kids 1 18 Rc Car Rc Truck 4wd High Speed 40 Km H Off Road Monster Trucks For Boys 2 4ghz Toy Trucks With 5 Batteries 50
Is It Necessary To Add A Series Resistance With The Diode Or Not Why Quora
How Much Is An Electric Car Battery Wsyr
Volkswagen Passat B8 3g Battery Pad 3q0804869a New Genuine On Onbuy